丝袜小说
新媒体联盟
|
手机版
丝袜小说
机构设置
单位简介
省丝袜小说 领导
省丝袜小说 检察委员会委员
检务指南
12309
检务公开
代表委员联络
绩效考评
法律法规
清风苑
图书馆
互动
网站集群:
南京
玄武区
秦淮区
建邺区
鼓楼区
浦口区
栖霞区
雨花台区
江宁区
六合区
溧水区
高淳区
江宁开发区
江北新区
无锡
江阴市
宜兴市
梁溪区
锡山区
惠山区
滨湖区
新吴区
徐州
云龙区
鼓楼区
贾汪区
泉山区
铜山区
丰县
沛县
睢宁县
邳州市
新沂市
经济技术开发区
常州
天宁区
钟楼区
新北区
武进区
金坛区
溧阳市
天目湖地区
经济开发区
苏州
姑苏区
虎丘区
吴中区
相城区
吴江区
张家港市
昆山市
太仓市
常熟市
工业园区
南通
崇川区
通州区
海安市
如东县
如皋市
海门区
启东市
经济技术开发区
通州湾示范区
连云港
东海县
灌云县
灌南县
赣榆区
海州区
连云区
开发区
淮安
清江浦区
淮安区
淮阴区
洪泽区
涟水县
盱眙县
金湖县
开发区
盐城
亭湖区
盐都区
大丰区
滨海县
射阳县
阜宁县
建湖县
响水县
东台市
经济技术开发区
大中地区
扬州
广陵区
邗江区
江都区
经济技术开发区
宝应县
仪征市
高邮市
镇江
京口区
润州区
丹徒区
丹阳市
扬中市
句容市
金山地区
经济开发区
泰州
海陵区
高港区
姜堰区
兴化市
泰兴市
靖江市
医药高新
宿迁
宿城区
宿豫区
沭阳县
泗阳县
泗洪县
洪泽湖地区
经开区
铁检院
南京铁检
徐州铁检
爱分享
听新闻
放大镜
放大字体
缩小字体
丝袜小说 网
>
检务指南
>
办案流程
> 正文
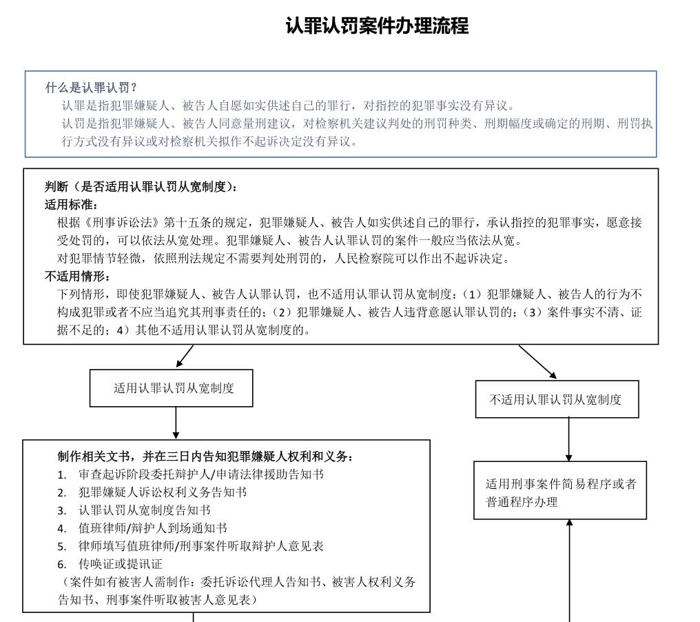
认罪认罚案件办理流程
2019-09-06 15:12:00
 
来源:
江苏省丝袜小说
作者:
编辑:
耿文静